Cotecna是领先的国际检验检测认证机构,
点击查看Cotecna集团全球网站。
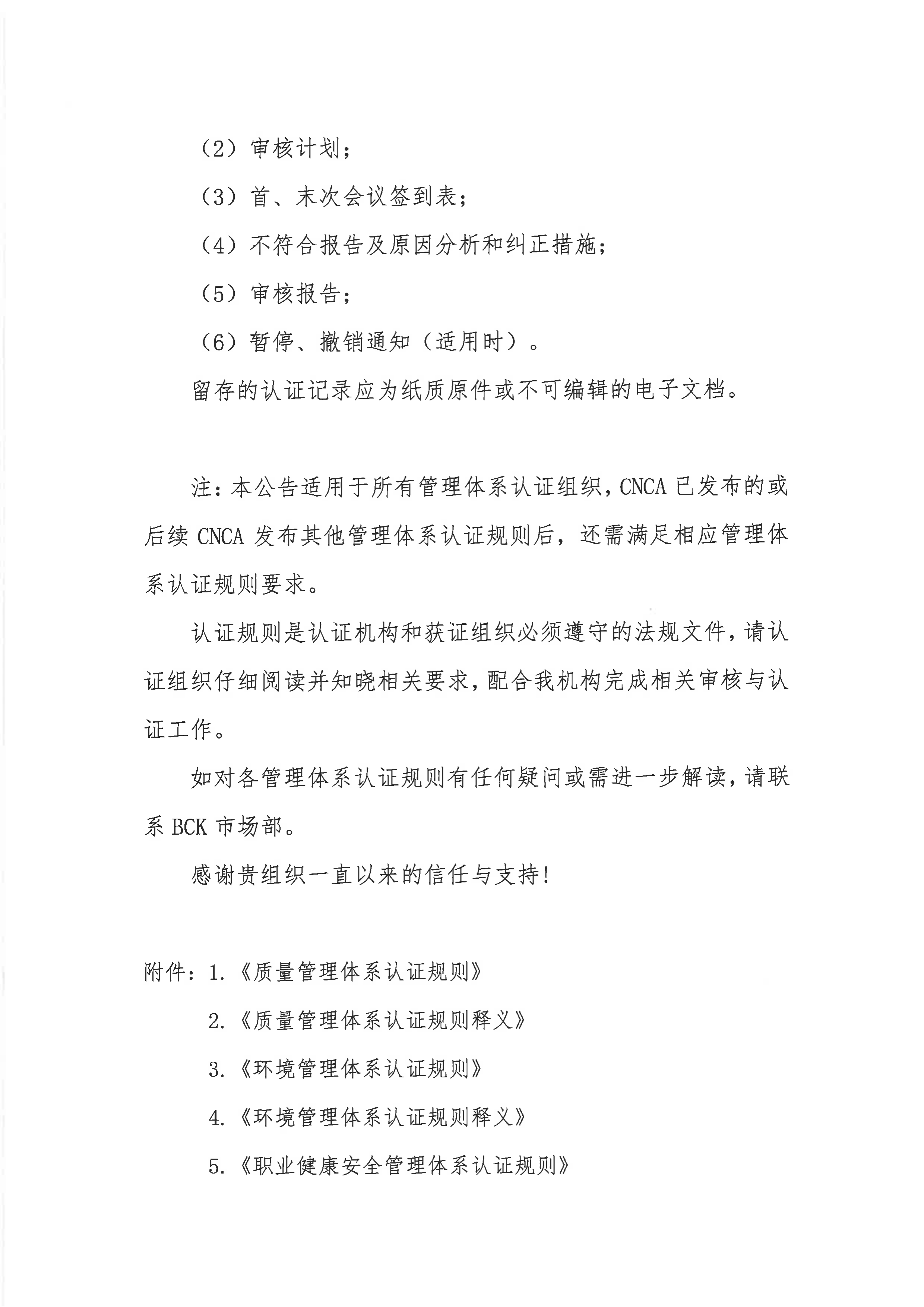
附件:1.《质量管理体系认证规则》
2.《质量管理体系认证规则释义》
3.《环境管理体系认证规则》
4.《环境管理体系认证规则释义》
5.《职业健康安全管理体系认证规则》
6.《职业健康安全管理体系认证规则释义》
7.《信息安全管理体系认证规则》
8.《信息安全管理体系认证规则释义》
9.《信息技术服务管理体系认证规则》
10.《信息技术服务管理体系认证规则释义》
11.《能源管理体系认证规则》
12.《能源管理体系认证规则释义》